Les composantes d’une stratégie d’intervention éducative
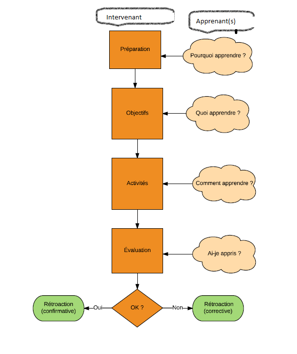
On peut représenter l’idée de stratégie d’intervention éducative »comme un « instrument » ou un « outil » respectant les quatre principes andragogiques (que vous connaissez maintenant), à l’aide d’un modèle générique comportant cinq composantes : préparation, objectifs, activités, évaluation et rétroaction (Stolovitch et Keeps, 2011)1, tel qu’illustré dans la figure ci-dessous.
Dans l’illustration ci-dessous, les rectangles représentent les principales composantes d’une stratégie d’intervention éducative mises en place par l’intervenant pour répondre aux préoccupations des apprenants, résumées par des questions figurant dans les « nuages ».

Dans les sections qui suivent, vous aurez l’occasion d’approfondir vos connaissances théoriques sur quatre composantes suivantes de ce modèle de stratégie : préparation, objectifs, activités et évaluation + rétroaction (décrites ici de façon conjointe).
L’organisation temporelle de ces composantes forme ce qu’on appelle souvent un « scénario » (de formation, pédagogique, d’enseignement-apprentissage…). Un « scénario » décrit l’« orchestration d’un ensemble d’activités d’apprentissage auxquelles s’ajoutent, d’une part, la description des ressources utiles à leur réalisation et, d’autre part, les productions de l’apprenant qui en découlent » (Hotte, Godinet et Pernin, 2007, p. 7). Toute intervention éducative ayant un début et une fin, un scénario de formation consiste à organiser les activités dans une progression cohérente permettant d’atteindre les objectifs assignés, en tenant compte de l’ensemble des principes de l’apprentissage des adultes et des contraintes de la situation.
Notez que le modèle en composantes illustré plus haut peut s’appliquer à l’ensemble d’une formation tout comme aux parties qui la composent. En effet, dépendamment de l’ampleur de la formation, son scénario peut être plus ou moins « granulaire », c’est-à-dire comporter plusieurs sous-scénarios (par ex. le scénario de ce cours comporte plusieurs « modules », chacun ayant son « sous-scénario »). Le modèle décrit plus haut s’applique à chaque niveau de « granularité » d’un scénario de formation.
Les connaissances acquises dans l’étude des textes de ce module vous seront utiles pour réaliser le travail noté 2. Vous pourrez aussi les investir dans la réalisation du travail noté 3 et utiliser, au besoin, les banques de ressources indiquées notamment dans la section « Activités ».
Enfin, la section « Exemples » vous permettra d’intégrer vos connaissances en étudiant des exemples concrets de stratégies d’intervention orientées vers le développement des compétences en milieu de travail. L’étude ce ces exemples est facultative. Néanmoins, nous vous conseillons fortement de les consulter afin de décider de leur intérêt pour l’enrichissement de votre apprentissage dans ce cours.
VA, USA : ASTD Press (3e éd.augmentée). Haut de la page